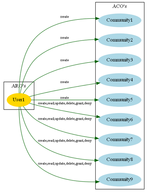
Yii ACL Module Extension for visualizing rights. Provided is a component which has functions for gaining an array of objects and their permissions between each other and provides a special function to generate GraphViz Code if needed.
-
Install and configure the required modules: acl: https://github.com/ascendro/acl graphviz: https://github.com/ascendro/yii-graphviz (optional) It is important that the Strategy class of acl is accessable
-
Clone this repository to the extension folder of your yii app(myApp/protected/extensions)
-
Import the component directory Yii::import("ext.yii-acl-visualisations.components.*");
-
Create an instance of the inspector class: $inspector = new ACLInspector();
-
Use the functionality
See https://github.com/ascendro/yii-acl-visualisation for an incremental list of changes
